
放假回来的第一天,汕尾首富的东鹏韦德官方网站饮料,便马不停蹄,向港交所递交了上市申请。
值得玩味的是,一心想要去港股融资的东鹏饮料,账上实际上躺着过百亿的资金。
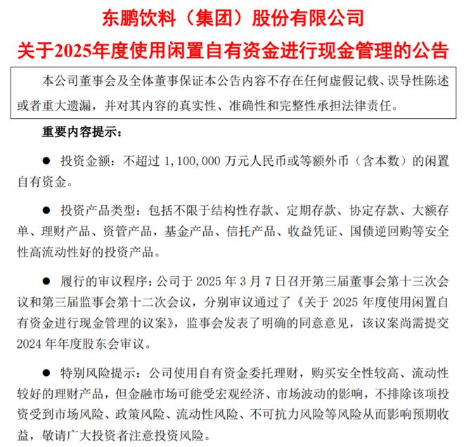
就在今年3月份,东鹏饮料还曾经发布过一个现金管理计划,拟使用不超过110亿元的闲置自有资金,用来买基金、理财等。
不仅如此,上市后,股票刚一解禁,股东们便迫不及待集体减持,此后更是一直在减持;
现在,账上躺着过百亿,还要花110亿买理财,这么“不差钱”,却又说要去港股上市 …
1997年,有多年饮料行业经验的他,进入了还是国企的东鹏实业(东鹏饮料前身)。
2003年,东鹏实业濒临倒闭,林木勤与公司员工20人合伙出资460万元接手。
其中,林木勤出资267万元,占股58.04%,任董事长,成为了公司实控人。
2009年,有着红牛代工经验的林木勤,选择切入当时由红牛一家独大的功能饮料市场,推出PET瓶装东鹏特饮。
由于价格亲民,( 红牛卖 6元一罐,东鹏卖3.5元一瓶 ),东鹏特饮也被称为“红牛平替”,很快在司机、蓝领工人等群体中打开了市场。
一则功能饮料成分测评显示,东鹏特饮的牛磺酸(抗疲劳成分)含量垫底,含糖量却遥遥领先。
2025年上半年,东鹏饮料营业收入107.37亿元,同比增长了36.37%。归母净利润23.75亿元,同比增长37.22%。
看得出来,东鹏饮料这几年生意做得不错,而公司的营收,超八成都是集中在 “能量饮料”这一单一品类,也就是东鹏特饮。
据不完全统计,自2022年5月限售股解禁后,东鹏饮料已累计发布7次减持公告。
鲲鹏投资(背后是创始人林木勤之子 林煜鹏 )等关联股东减持套现超32亿元;